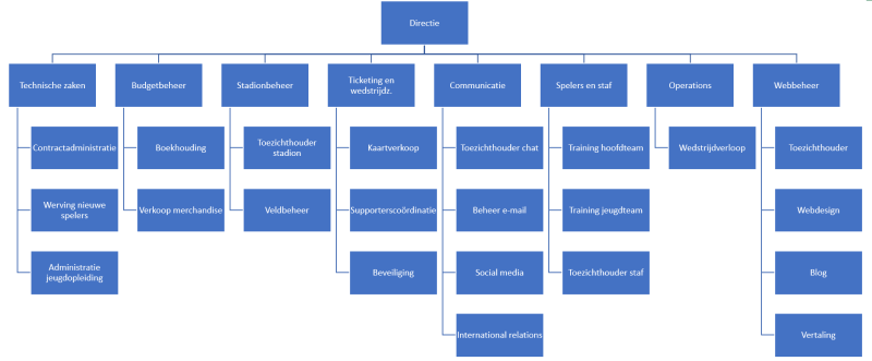
Bestuur
| Taak | Wie |
|---|---|
| Algemene directie | Bestuur |
| Technische directie | Bestuur |
| Contractadministratie | Bestuur |
| Werving nieuwe spelers | Bestuur |
| Administratie jeugdopleiding | Bestuur |
| Financieel directeur (budgetbeheer) | dhr. Van de Laar |
| Boekhouding | dhr. Van de Laar |
| Verkoop merchandise | dhr. Van de Laar |
| Stadionbeheer | dhr. Pisa |
| Toezichthouder stadion | dhr. Pisa |
| Veldbeheer | dhr. Vano H. |
| Ticketing en wedstrijdzaken | dhr. Pisa |
| Kaartverkoop | dhr. Pisa |
| Supporterscoördinatie | dhr. Pisa |
| Beveiliging | dhr. Pisa, dhr. Mauro S., dhr. Van de Laar |
| Communicatie | Bestuur |
| Toezichthouder chat | Bestuur |
| Beheer e-mail | Bestuur |
| Social media | dhr. Pisa |
| International relations | Bestuur |
| Spelers en staf | Bestuur |
| Training hoofdteam | Bestuur |
| Training jeugdteam | Bestuur |
| Toezichthouder staf | Bestuur |
| Operations | dhr. Pisa |
| Wedstrijdverloop | dhr. Pisa |
| Webbeheer | Bestuur |
| Toezichthouder website | Bestuur |
| Websitebeheer | Bestuur |
| Vertaling | Bestuur |
| Blog | Bestuur |
| Taak | Naam |
|---|---|
| Technische Directie | Aart, Sander Pisa |
| Scouting | Aart, Sander Pisa |
| Jeugdopleiding | Aart, Sander Pisa |
| Financieel Directeur | Aart |
| Commercie en PR | Aart |
| Stadion Beheer | Sander Pisa |
| Veldonderhoud | Vano |
| Kaartverkoop (Hoofd) | Sander Pisa |
| Supporters Coördinator | Sander Pisa |
| Veiligheid Coördinator | Sander Pisa |
| Wedstrijd Operations (Hoofd) | Sander Pisa |
| Vertaling | Aart, Sander Pisa |
| Webbeheerder | Aart, Sander Pisa |
| Webdesigner | Aart, Sander Pisa |
Maak jouw eigen website met JouwWeb